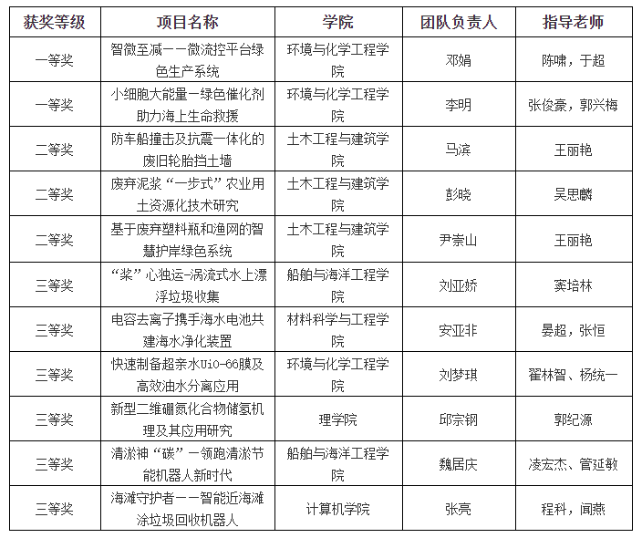
10月28日至29日,第二届中国研究生“双碳”创新与创意大赛决赛在哈尔滨举行。本届大赛聚焦“双碳”目标这一国家重大战略,以“智慧双碳,创享未来”为主题,吸引了来自293家研究生培养单位的2082支队伍,最终90家研究生培养单位的243支队伍闯入决赛。本届竞赛中,江科大研究生共斩获11项全国性奖项,其中一等奖2项、二等奖3项、三等奖6项,诸侯快讯导航再次获评 “优秀组织奖”,2位教师获得优秀指导教师。

全国优秀组织奖颁奖

全国一等奖颁奖

全国一等奖颁奖

优秀组织单位

参加国赛决赛团队

本次“双碳”大赛设置七条赛道,33个赛题,参赛作品涉及新能源、储能、低碳、节能减排、碳捕集、碳市场及计量体系等领域,旨在通过竞赛实践的方式进一步增强研究生对“双碳”战略理念的认识,参加“双碳”建设,推动实现“双碳”目标。自2023年6月开始预热,持续进行至10月底圆满落幕,党委研究生工作部、环境与化学工程学院高度重视,广泛动员,通过举办校内选拔赛,吸引全校六十多支研究生团队踊跃报名,营造了浓郁的校园科创氛围,最终11支参赛队伍入围全国决赛名单。在决赛备赛阶段,研工部和学院邀请专家教授进行科学详细的指导,参赛师生团队反复打磨参赛作品,最终突破重围获得2项国赛一等奖。

